
As a trusted Pega Elite Partner, EvonSys delivers clarity, precision, and measurable transformation outcomes.
Talk to a Pega ExpertsEvonSys is a proud Pega Global Elite Partner delivering end-to-end expertise across strategy, implementation, modernization, and ongoing support. We help organizations unlock Pega’s full potential through tailored solutions, future-ready architectures, and precision-led delivery. From defining the right transformation roadmap to optimizing existing platforms, EvonSys ensures every Pega investment translates into real, measurable business impact.




We deliver specialized Pega services designed to support every stage of your transformation journey.








Modernize and Upgrade Pega the Right Way with EvonSys
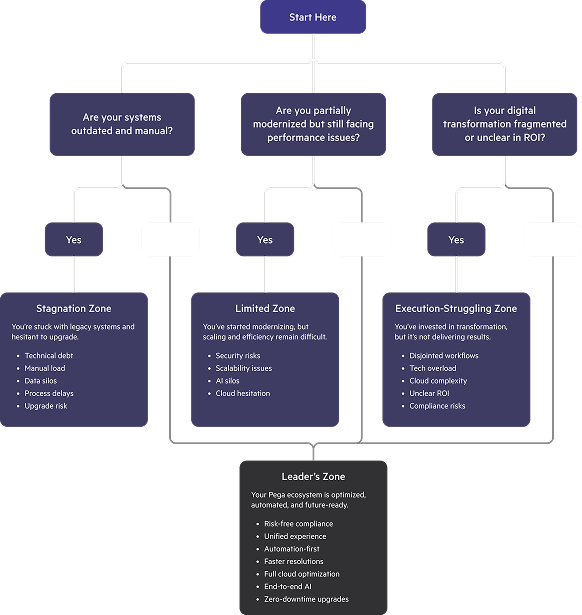
Identify your Pega maturity level and see exactly where you are in your Pega modernization journey.
Book a Consultation
EvonSys brings unmatched Pega depth, proven delivery strength, and industry-focused capability, ensuring your transformation is faster, smoother, and built for long-term success.







Pega Constellation reduces UI complexity, lowers maintenance, and enables faster, scalable experience delivery.
Effective Pega Modernization focuses on upgrading with near-zero downtime, reducing technical debt, and improving long-term agility.
A Pega Cloud Migration makes sense when you need improved scalability, automated infrastructure, stronger security, and lower operational overhead.
Pega Blueprint clarifies requirements upfront and aligns teams, reducing rework and speeding application delivery.
Get tailored guidance from our certified Pega experts to move your transformation forward with confidence.